
点击蓝字 关注我们


一、活动背景
为弘扬匠心精神,提升中国标识行业设计水平,推进标识设计理念国际化,2018年,河南省标识行业协会联合全国各省市标识行业协会、多所高等艺术院校、专业设计机构和国外标识行业协会等组织,共同举办了首届中国嵩山国际标识设计大赛暨中国标识品牌高峰论坛,旨在推动行业内各企业及专业艺术院校、人才间的交流、学习与互动,加快标识设计人才的培养和标识企业品牌塑造,汇聚资源、提升水平、树立形象,让标识更好的服务于社会、服务于生活。
现如今,河南省标识行业协会拟在河南省文旅厅、河南省民政厅、河南省工商联的指导下,联合全国各省市标识行业协会,共同举办第二届“中国嵩山国际文旅标识设计大赛”,赛事组织形式为国内外行业内宣传,线上征收作品,特邀国内外评审专家集中评审,经授权后部分作品线上线下展示宣传推广,入选作品编印《中国嵩山国际文旅标识设计大赛—标识设计年鉴》,针对入选单位和标识行业内派发。
关于本届设计大赛方案如下:
二、活动主题
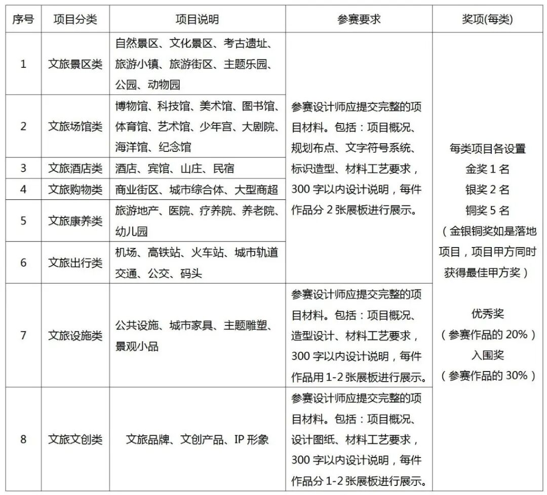
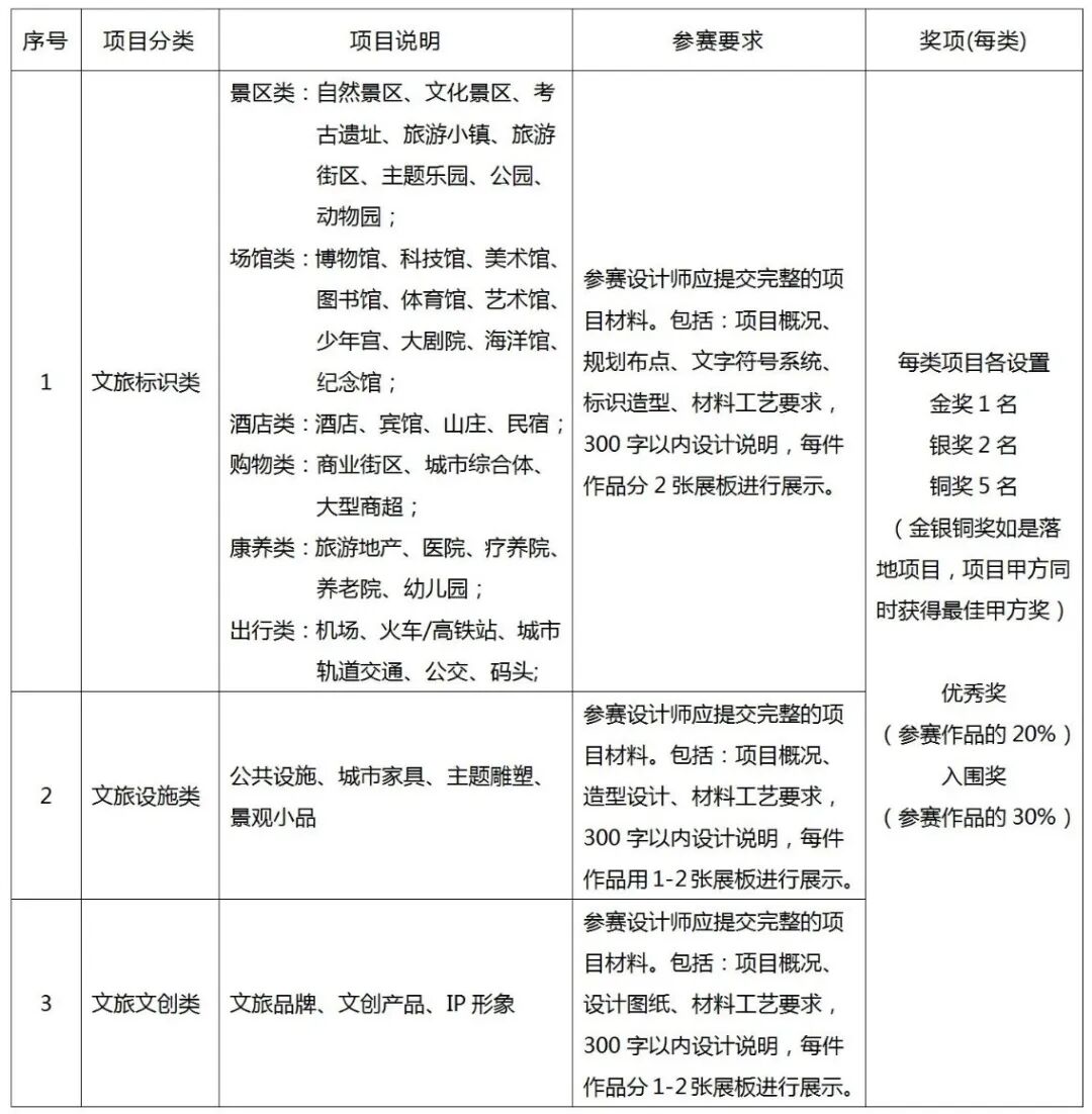
三、活动具体项目计划安排:(时间暂定)
评审地点:河南郑州
2、学生组
3、其它奖项:
五、作品报送方式及截稿日期
本次大赛只接收创作于2019年1月1日以后的原创设计作品,学生组参赛作品可以为实际项目或虚拟项目。
六、其他说明
本次大赛针对各省协会会员单位和学生免费,非会员单位:100元/件(印刷、宣传、评审成本费)。
① 参赛作品凡涉及著作、商标、署名权等知识产权和法律问题由参赛单位及个人负责。参赛作品须有单位或个人签署知识产权声明书。
② 投稿作品不得剽窃或抄袭他人作品,如发生知识产权或版权等法律纠纷,由投稿单位或投稿人自行承担后果,并由大赛组委会取消其参赛及获奖资格。
③ 项目作品设计单位若与项目委托方有特别约定著作权与署名权问题,应征得委托方许可同意方可投稿。否则,一切责任由投稿单位或个人自行承担。
附则
本活动最终解释权归第二届中国嵩山国际文旅标识设计大赛组委会所有。
第二届中国嵩山国际文旅标识设计大赛组委会
河南省标识行业协会
2024年2月20日
第二届中国嵩山国际文旅标识设计大赛邀请赛组织机构
1、指导单位:
河南省文化旅游厅
河南省民政厅
河南省工商联
2、主办单位:
3、承办单位:
河南省标识行业协会
洛阳广告标识协会
河南工业大学设计艺术学院
郑州航空工业管理学院艺术设计学院
郑州轻工业学院易斯顿国际美术学院
郑州大学美术学院
黄河科技学院艺术设计学院
河南省工业设计研究院
4、协办(冠名/支持)单位:(待定)
5、媒体支持:
河南日报、河南商报、大河报、东方今报、河南经济报、企业家日报、河南省广播电视台、新华网、人民网、中华网、今日头条、一点资讯、腾讯网、凤凰网、新浪网、网易新闻、搜狐网、中国品牌网、大河网、商都网等......
行业媒体:锋标、亚洲标识、河南标识、各主办单位官网、微信公众号等
往期经典回顾
◆
◆
◆
◆
◆
◆
Hello,伙伴们